编辑推荐
  《新起点日语第二册同步练习册》力求做到内容充实,结构合理。首先对各课进行强化训练,然后利用同步测试题和单元测试题,检测学生对各课以及各单元知识的掌握情况。全书练习题设计兼具趣味性、灵活性、启发性、全面性,覆盖了听、说、读、写四个方面,注重培养学生的语言能力和学习能力。练习册在内容编排和设计方面注重循序渐进、由浅入深、难易度安排合理,所选用的日语素材和语篇类型丰富多彩,注重培养学生的文化意识和思维品质。
                                内容介绍
  《新起点日语第二册同步练习册》依据《普通高中日语课程标准(2017年版)》提出的育人目标和具体要求编写而成,与《新起点日语第二册》教材配套使用。练习册与教材互为补充、相辅相成,为教学提供听、说、读、写等方面的训练材料,培养学生日语综合运用能力,使学生在语言能力、文化意识、思维品质、学习能力等方面得到均衡的发展。按照课次编排,共有12课的基础训练和同步测试,另外还有三套单元测试卷。
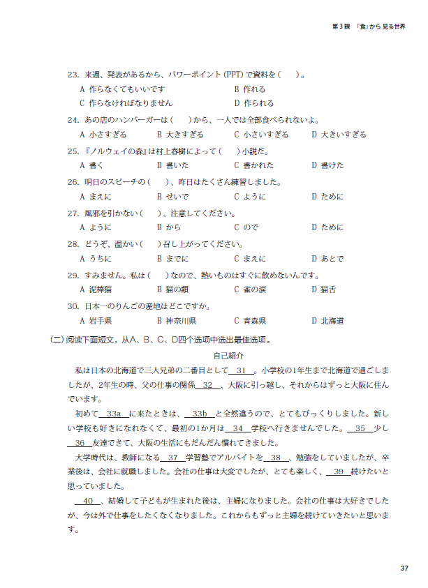
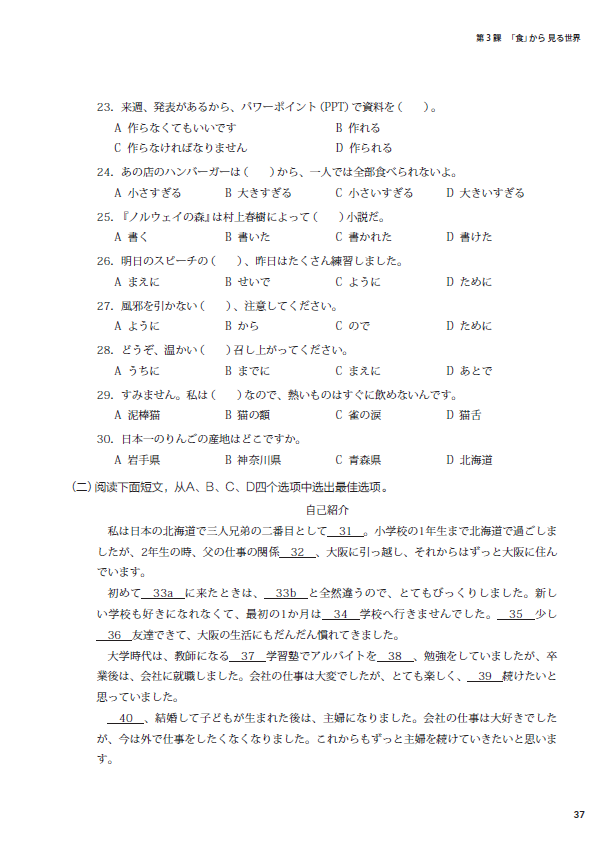
                                样张
相关下载
精品推荐
 综合语种教育出版分社
综合语种教育出版分社
 日语
 日语
                         俄语
 俄语
                         德语
 德语
                         法语
 法语
                         西班牙语
 西班牙语
                         阿拉伯语
 阿拉伯语
                         韩语
 韩语
                        
 
                                                 
                                                 
                                                 
                                                 
                                                 
                                                 
                                                







