编辑推荐
《新起点日语第三册教学辅导用书》是《新起点日语第三册》配套的教师用教学辅导用书。本书依据《普通高中日语课程标准(2017年版)》 《义务教育日语课程标准(2011年版)》提出的育人目标和相关要求编写而成。编写过程中,充分考虑到高中日语教师在教学过程中遇到的困难和问题。针对《新起点日语第三册》教材的使用,首先为教师提供了教学设计思路,方便教师整体把握一课的教学目标。在每一个板块中,为教师提供了一系列教学建议,以此提升教师的教学效果。同时针对课文,也配有相应的译文供老师参考使用。此外,本书为教师提供了教材中的任务和语法练习的参考答案。
内容介绍
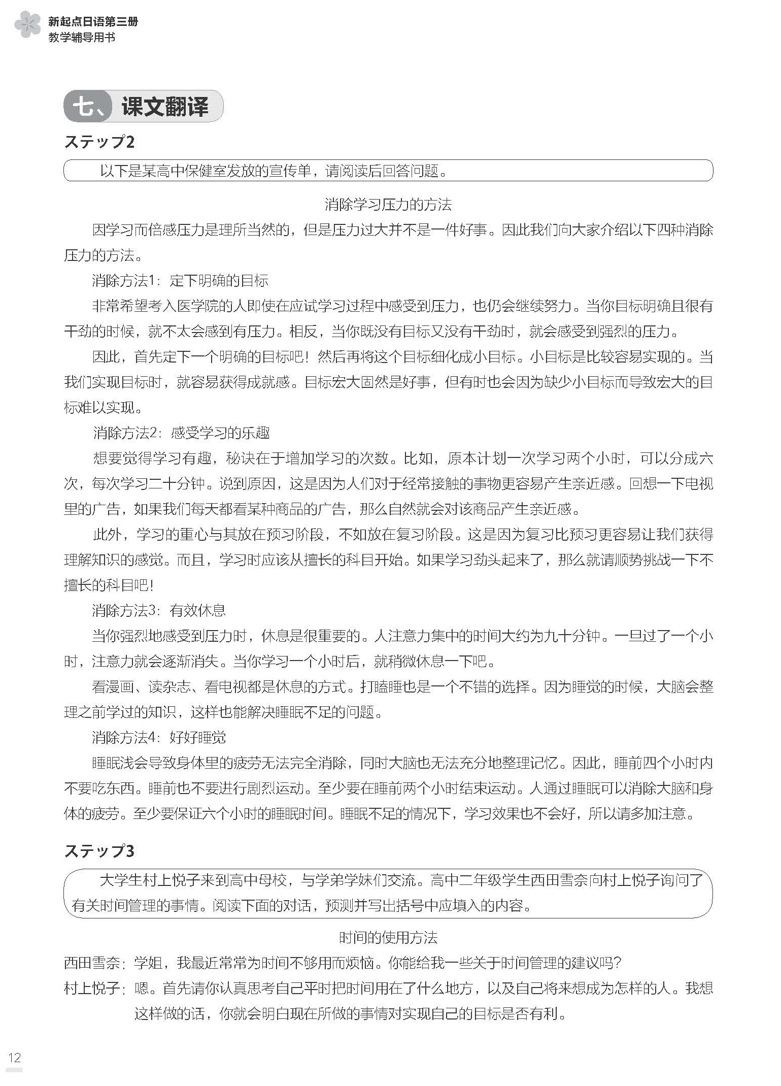
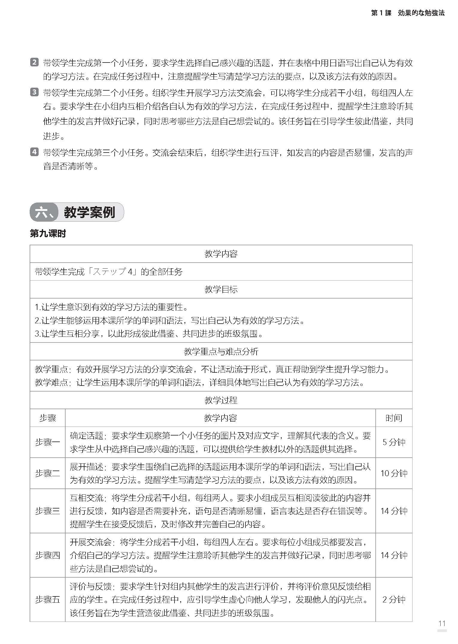
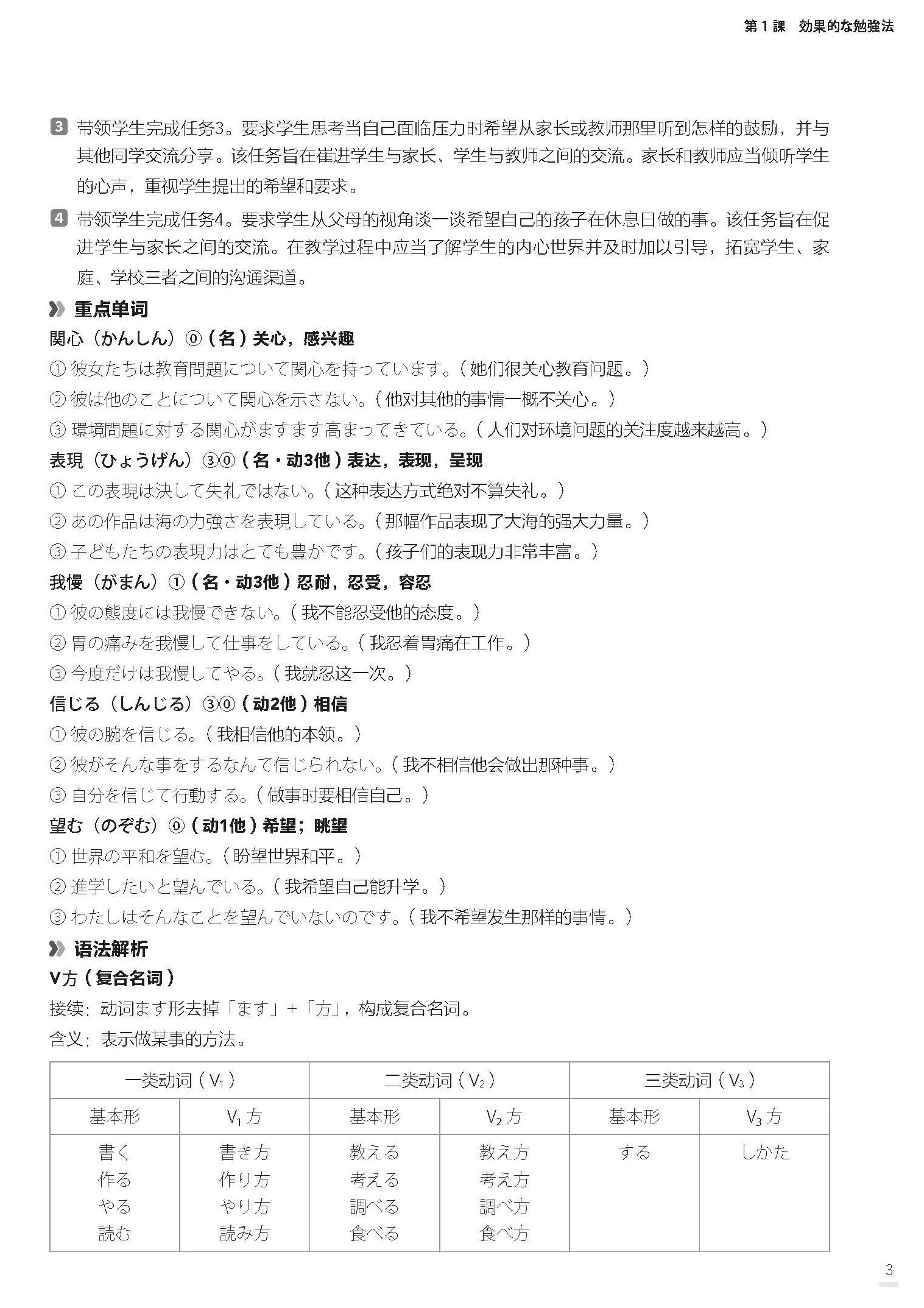
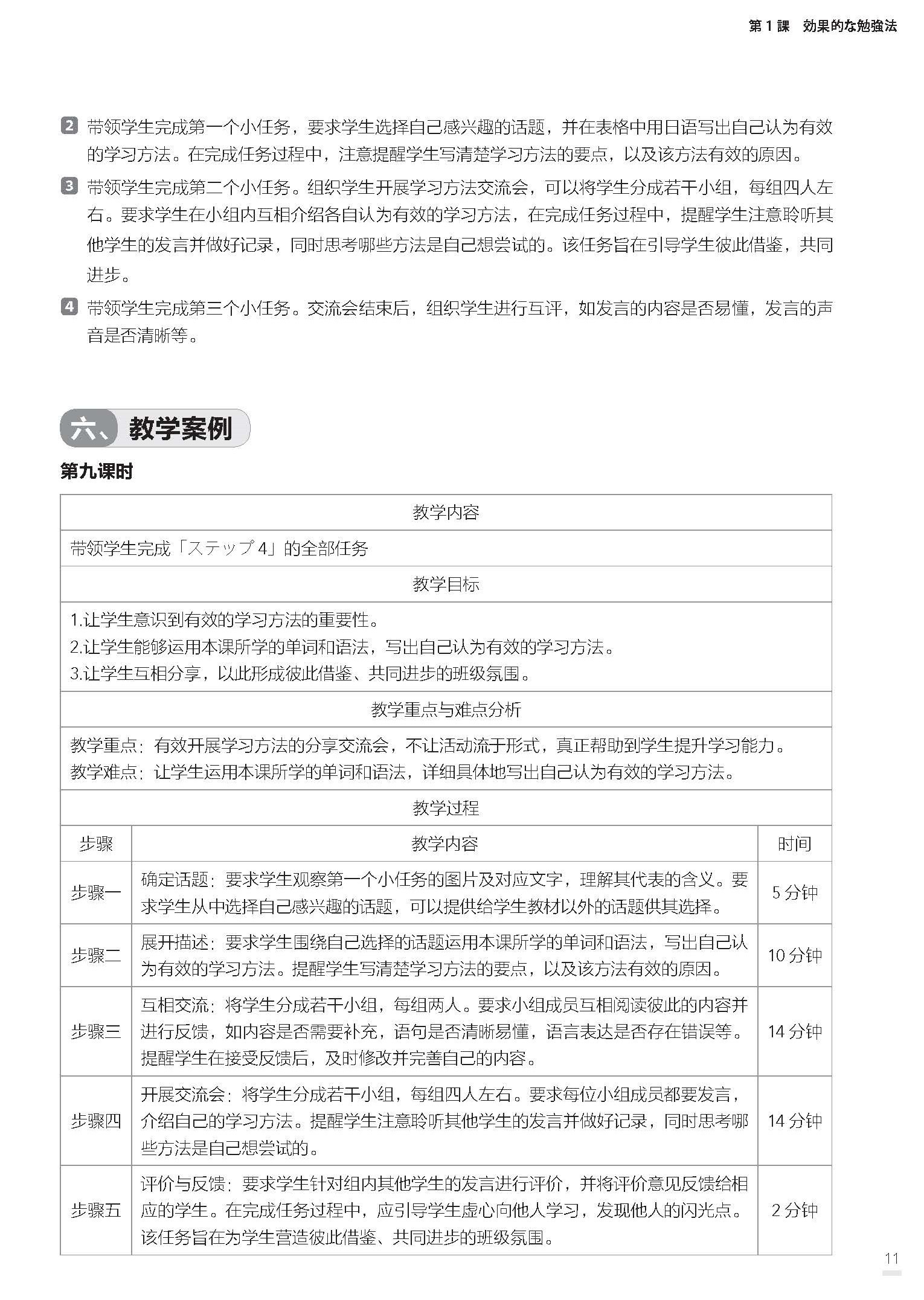
《新起点日语第三册教学辅导用书》是《新起点日语第三册》配套的教师教学辅助用书。本书旨在帮助教师更好地理解和使用教材,提升教学效果。本书内容包括教学设计思路、能力目标、知识要点、课时安排、教学内容、教学案例、课文翻译、参考答案等。
样张
相关下载
精品推荐

日语
俄语
德语
法语
西班牙语
阿拉伯语
韩语








