编辑推荐
	《放心听日语基础篇上学习辅导用书》的特点为: 
  1.本书为全日文,授课教师可使用本书作为教师用书对学生进行指导。
  2.建议与主教材配套使用。
  3.对主教材中的重点用法进行了详细的对比和讲解。
内容介绍
《放心听日语基础篇上学习辅导用书》由日本黑潮出版社引进(原版教材为“日本語生中継”),属于《放心听日语》系列,是《放心听日语基础篇上》的学习辅导用书,适合日语能力考试N4水平的学习者学习。本书为主教材的学习辅导用书,共10课,全日文,就主教材每课的学习内容、听力练习注意要点、重要表达方式、重点词汇等进行学习指导,还配有一定的练习题目。学习者可利用本书原汁原味的日文讲解来更好地理解、学习教材,提高日语听说、阅读能力。
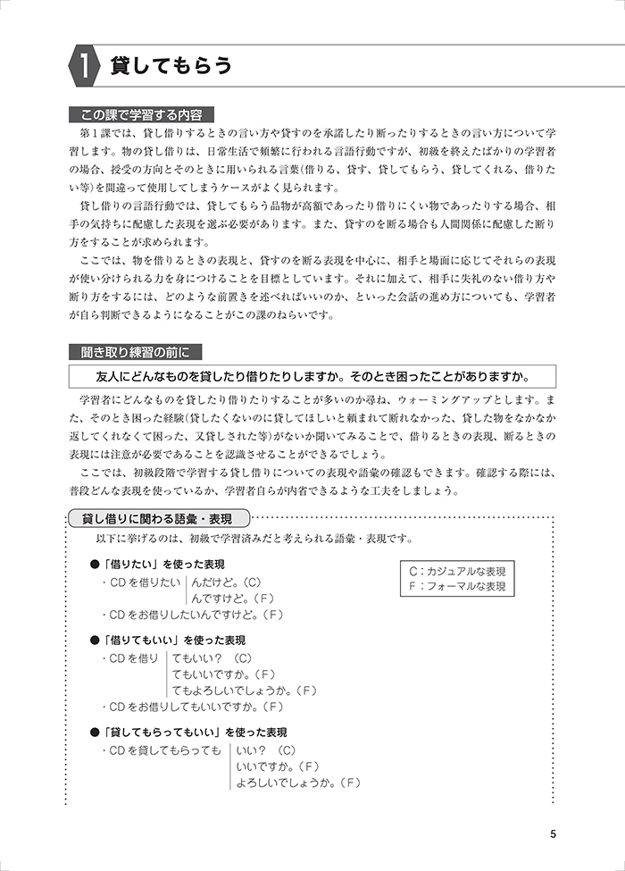
样张
相关下载
精品推荐
 综合语种教育出版分社
综合语种教育出版分社
 日语
 日语
                         俄语
 俄语
                         德语
 德语
                         法语
 法语
                         西班牙语
 西班牙语
                         阿拉伯语
 阿拉伯语
                         韩语
 韩语
                        
 
                                                 
                                                







