编辑推荐
直击新日语能力考试N2!只要这一本就够了!
6套全真模拟试题 详尽中文解析,中日对译 重点解析,夯实基础,攻破难点!
完全依据JLPT日语能力考试官网要求出题,文字、词汇、语法、阅读、听力,面面俱到!
详细分析试卷结构,掌握*题型与答题技巧,助您上考场不再紧张,游刃有余!
3套自我能力测试题→2套高效总复习题→1套*终全真模拟试卷。助您逐渐适应考试节奏,学会合理安排时间,稳步提升答题速度与效率!
附赠308分钟超长音频!听力原文 中文译文,将疑难点个个击破!
内容介绍
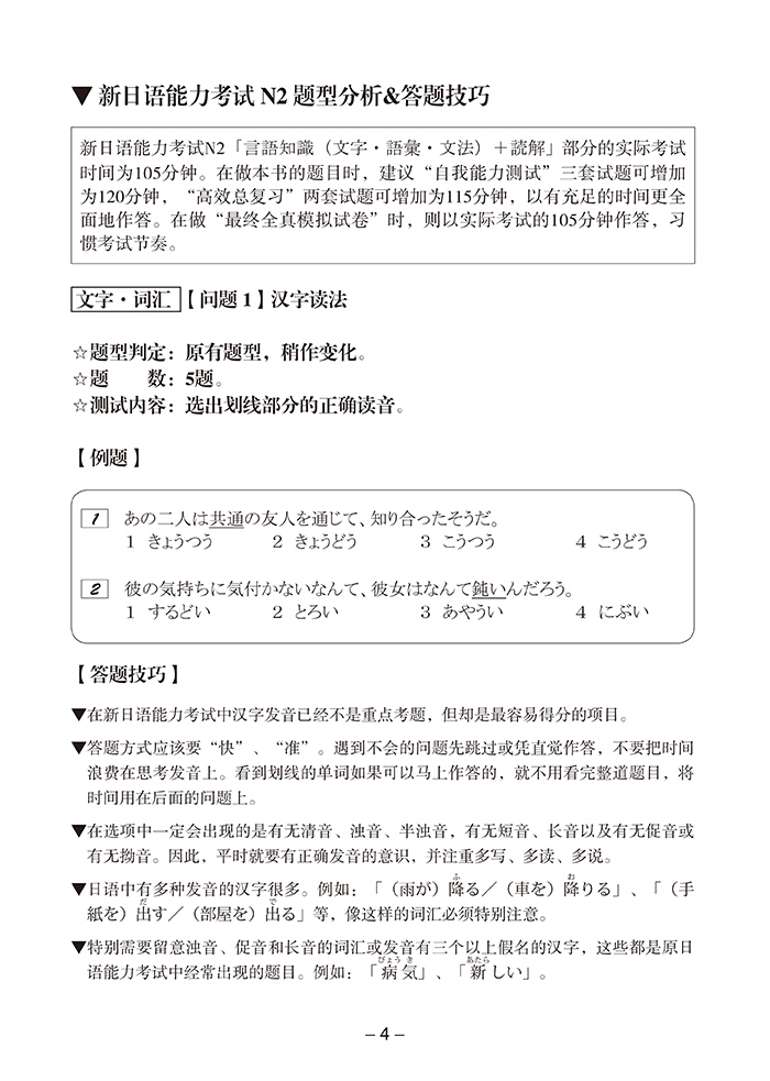
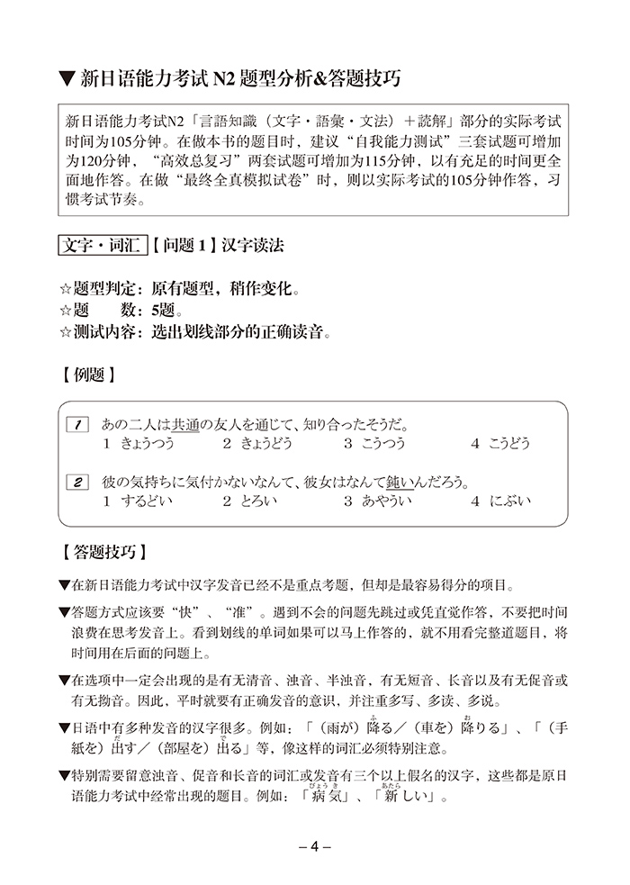
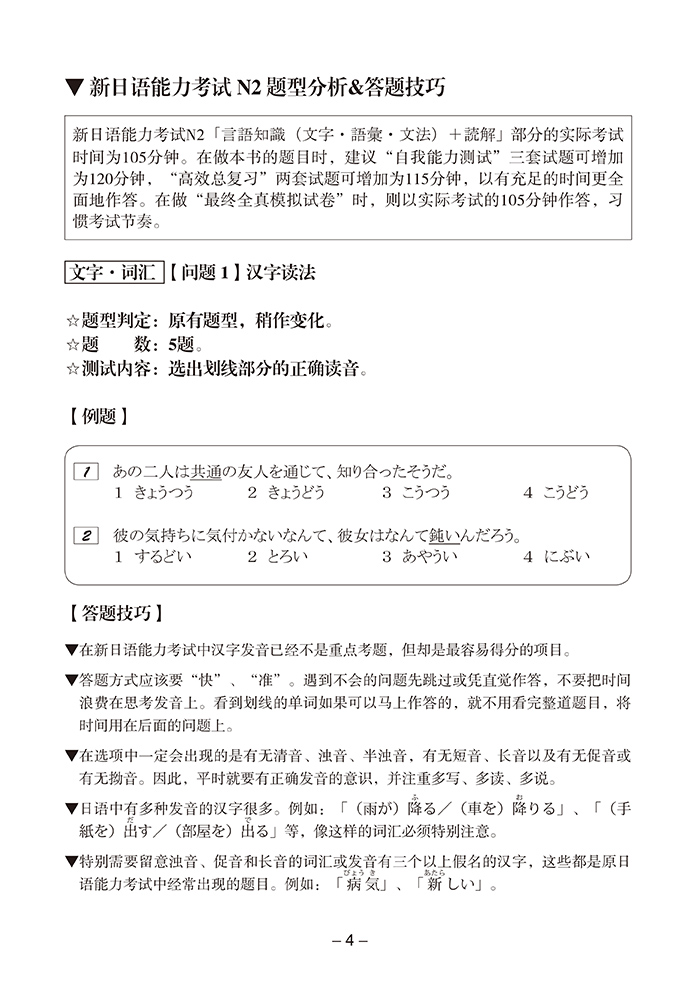
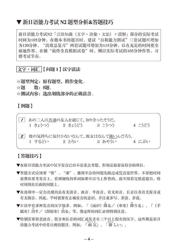
《新日语能力考试全真模拟试题解析版2第二版》是外语教学与研究出版社从台湾捷径文化出版事业有限公司引进的新日语能力考试N2全真模拟试题用书。本书采用模拟试题配套中文解析的模式,共收录了六套全真模拟试题,分别为:三套自我能力测试题、两套高效总复习题和一套全真模拟试卷。试卷结构、题型设计符合新日语能力考试N2的要求。
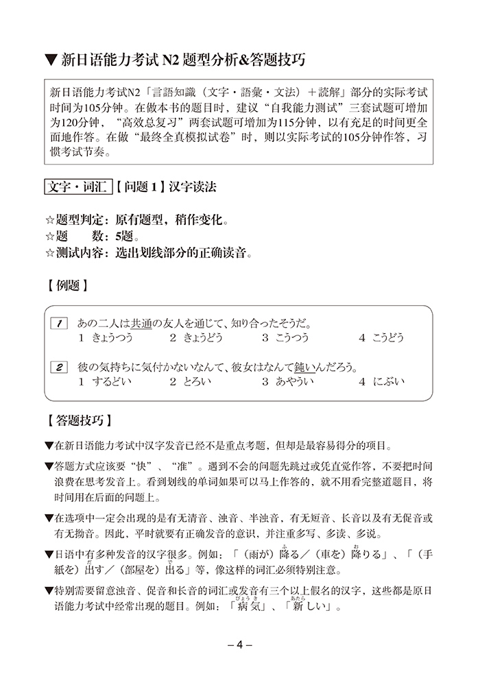
样张
相关下载
精品推荐

日语
俄语
德语
法语
西班牙语
阿拉伯语
韩语








