编辑推荐
《日语学术写作与研究方法》依据《外国语言文学类教学质量国家标准》和《普通高等学校本科日语专业教学指南》的培养目标和能力要求,结合外语教学的最新发展理念设计、编写而成。《日语学术写作与研究方法》由日本国立国语研究所学者石黑圭监修,中山大学杨秀娥副教授、北京外国语大学费晓东副教授为首的多家高校学者分工合作编写,以培养学生运用日语进行学术论文写作的能力为目标,将语言学习与知识探究有机融为一体,具有 “启发延展,学思并举”的特色。致力于引导学习者通过自主学习、合作探究、互评互学相结合的方式开展拓展练习和过程反思,拓展批判性思维,同步提升学术素养与论文写作的实践技能。
内容介绍
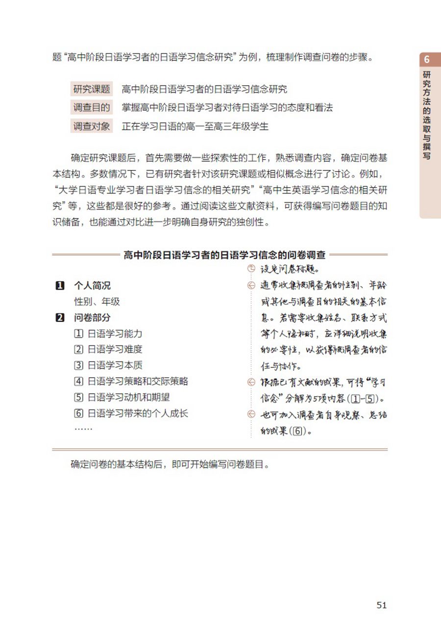
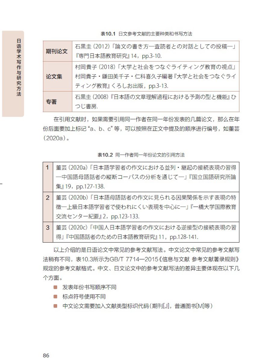
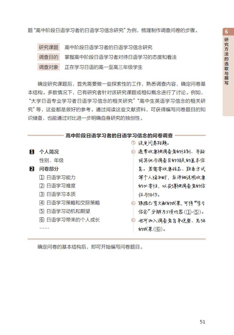
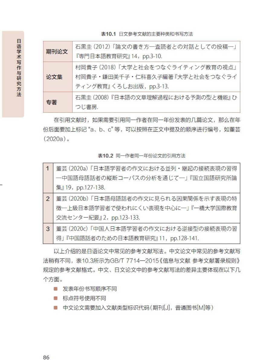
《日语学术写作与研究方法》以培养学生运用日语进行学术论文写作的能力为目标,注重提升学生学术写作的专业能力。本教材包含18课,分为“学术写作篇”和“研究方法篇”两大部分。“学术写作篇”按照论文写作的准备阶段、实施阶段、总结核查阶段详细讲述了各阶段论文写作过程中需要注意的问题,系统介绍学术论文写作的完整流程;“研究方法篇”介绍了各类常用的研究方法,由易到难,循序渐进。本教材以拓宽学生视野,提高学生的逻辑推理、批判性思维和归纳总结能力为目标。培养学生就某一研究课题广泛收集素材,撰写大纲,运用适合的研究方法进行学术写作、研究的能力。学习者通过本教材的学习,可以了解日语学术论文写作的策略,熟悉学术论文研究的一般规则。
样张
相关下载
精品推荐

日语
俄语
德语
法语
西班牙语
阿拉伯语
韩语








