编辑推荐
《现代日语「ある」构式的多义性研究》通过存在动词的研究证明了生成词库理论与构式语法理论的普遍适用性,在充实构式语法理论体系方面有一定的意义。同时,本书的成果对于多义性动词构式的习得和日语教学实践研究,也具有一定的参考和借鉴意义。
内容介绍
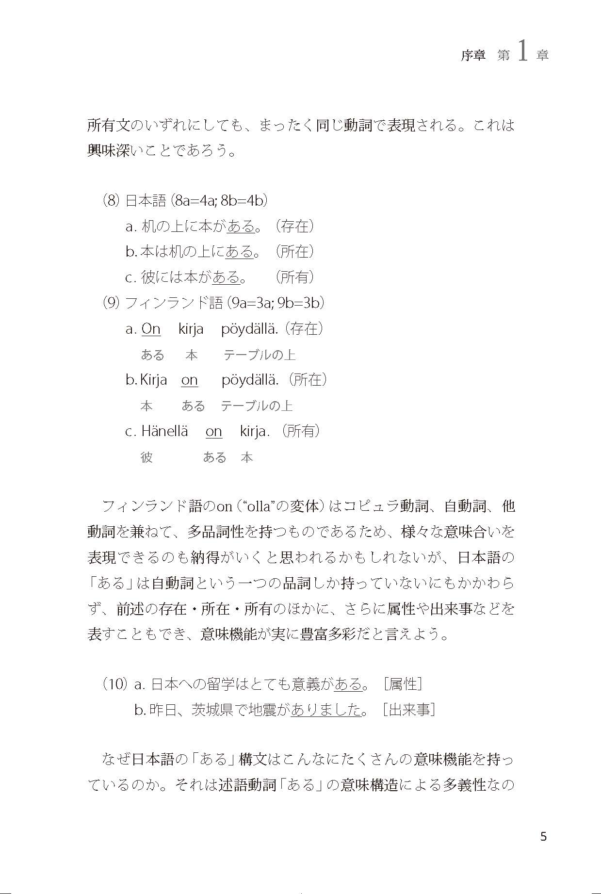
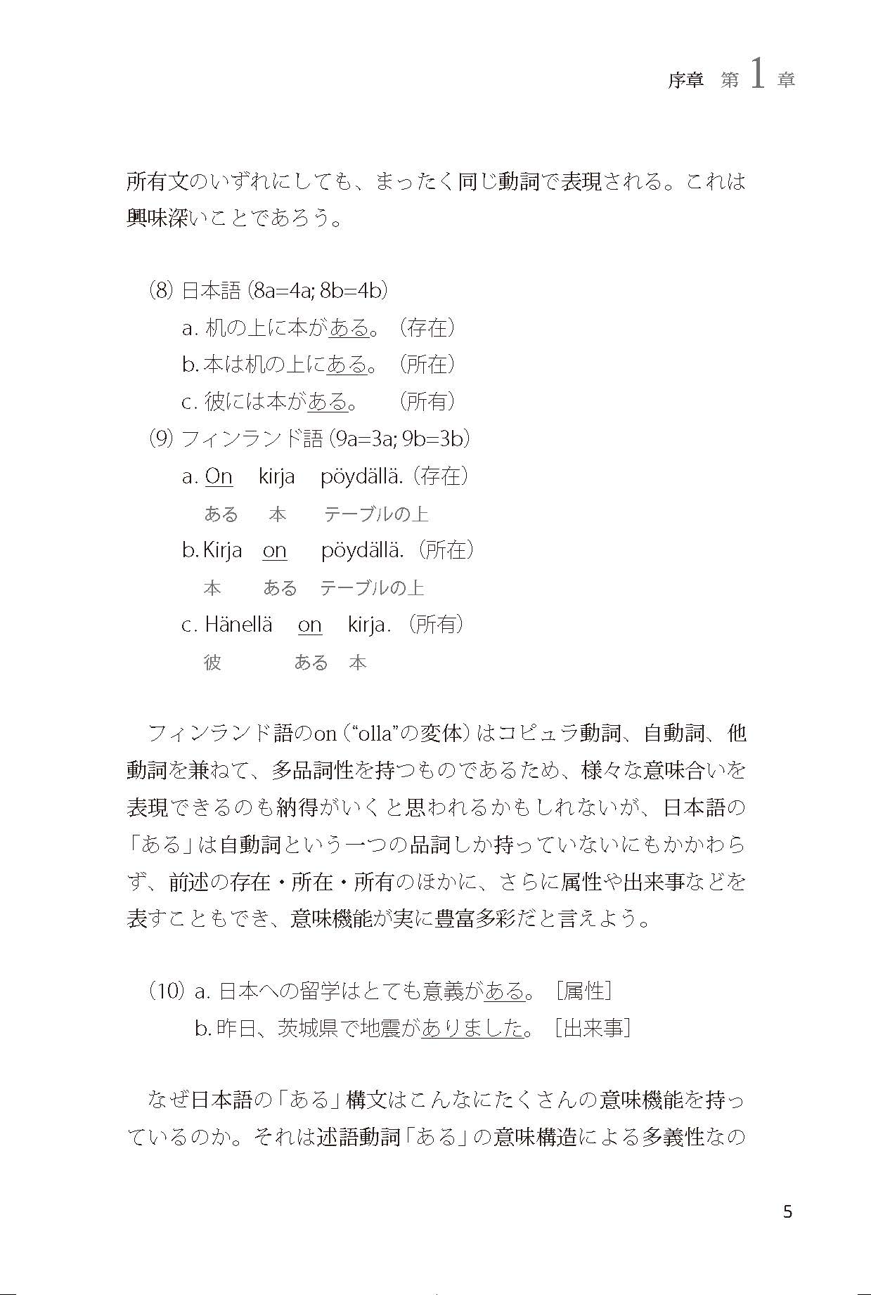
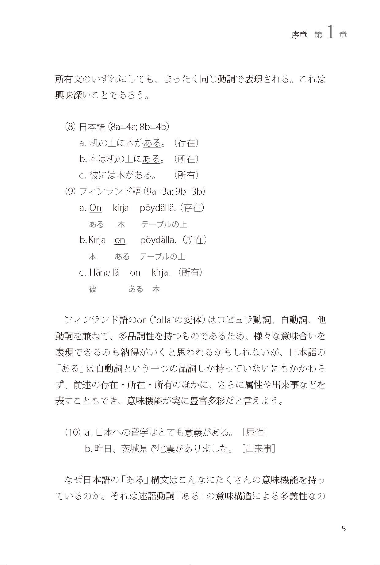
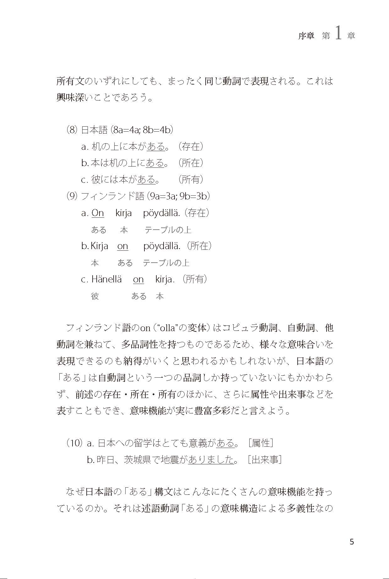
《现代日语「ある」构式的多义性研究》结合生成词库论和构式语法理论,详细地分析了具有多义性特征的日语「ある」构式中各语义条件下的「が」格名词的语义类别、语义制约条件及语法结构特征等因素。在此基础上,本书探讨了「ある」构式各语义之间的承继关系,尝试建构了「ある」构式的多义网络。本书通过将构式语法理论导入到存在动词的构式研究中,证明了该理论的普遍适用性,在充实构式语法的理论体系方面有一定的意义。
样张
相关下载
精品推荐

日语
俄语
德语
法语
西班牙语
阿拉伯语
韩语








