编辑推荐
《5周突破新日语能力考试语法N1(第二版)》N1语法备考攻略——定制你专属的5周复习计划!
☆特别单元
● 近三年真题重点语法专项复习,稳抓N1 核心考点
☆一周~ 五周 N1 语法精讲精练
● 中日知*专家亲自审稿,讲解紧贴命题趋势;
●"语法一览表"帮助考生明确每日复习任务和复习重点;
● 每种接续都搭配真题例句,意思用法一起记;
● 真题、模拟题组成每日练习,边学边练,加深记忆。
☆考前冲刺手册
● 按意思分类整理N1 重点语法;
● 总结易混淆语法,收录超纲句型;
● 小手册随身携带,方便考生随时查漏补缺。
☆外研随身学APP
● 收录300 余个语法和例句的录音;
● 边听边记,助力N1 考试取得高分。
内容介绍
《5周突破新日语能力考试语法N1(第二版)》是由李晓东主编的新日语能力考试语法N1备考用书。本书把内容设定成5周的学习时间,共包含五个单元。本书详细解析了新日语能力考试N1语法考点,并整理了近几年的真题考点,并编写大量的练习题,将高频语法考点融入选项中,反复训练,帮助学生加强对语法的理解和记忆,并熟悉、掌握出题方式。
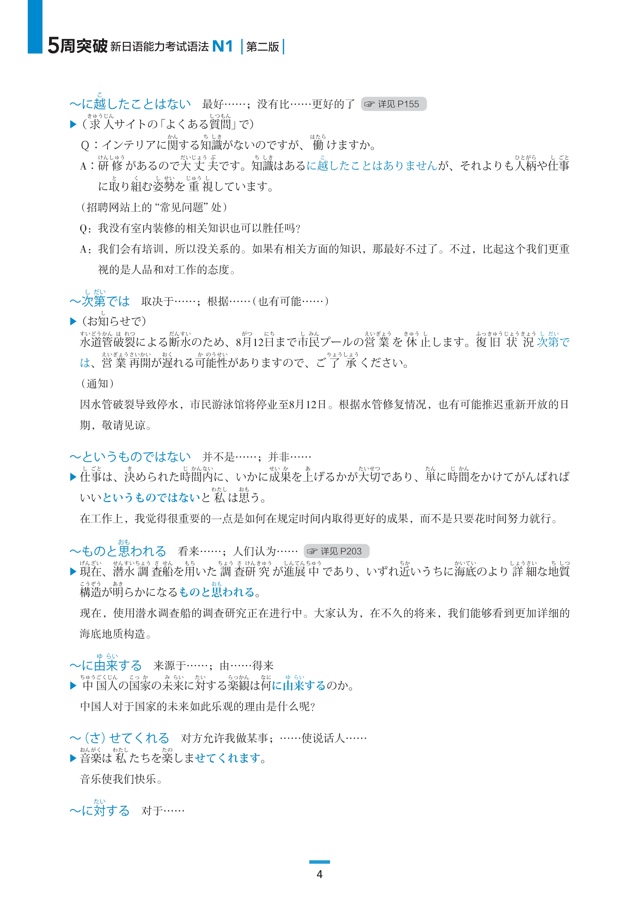
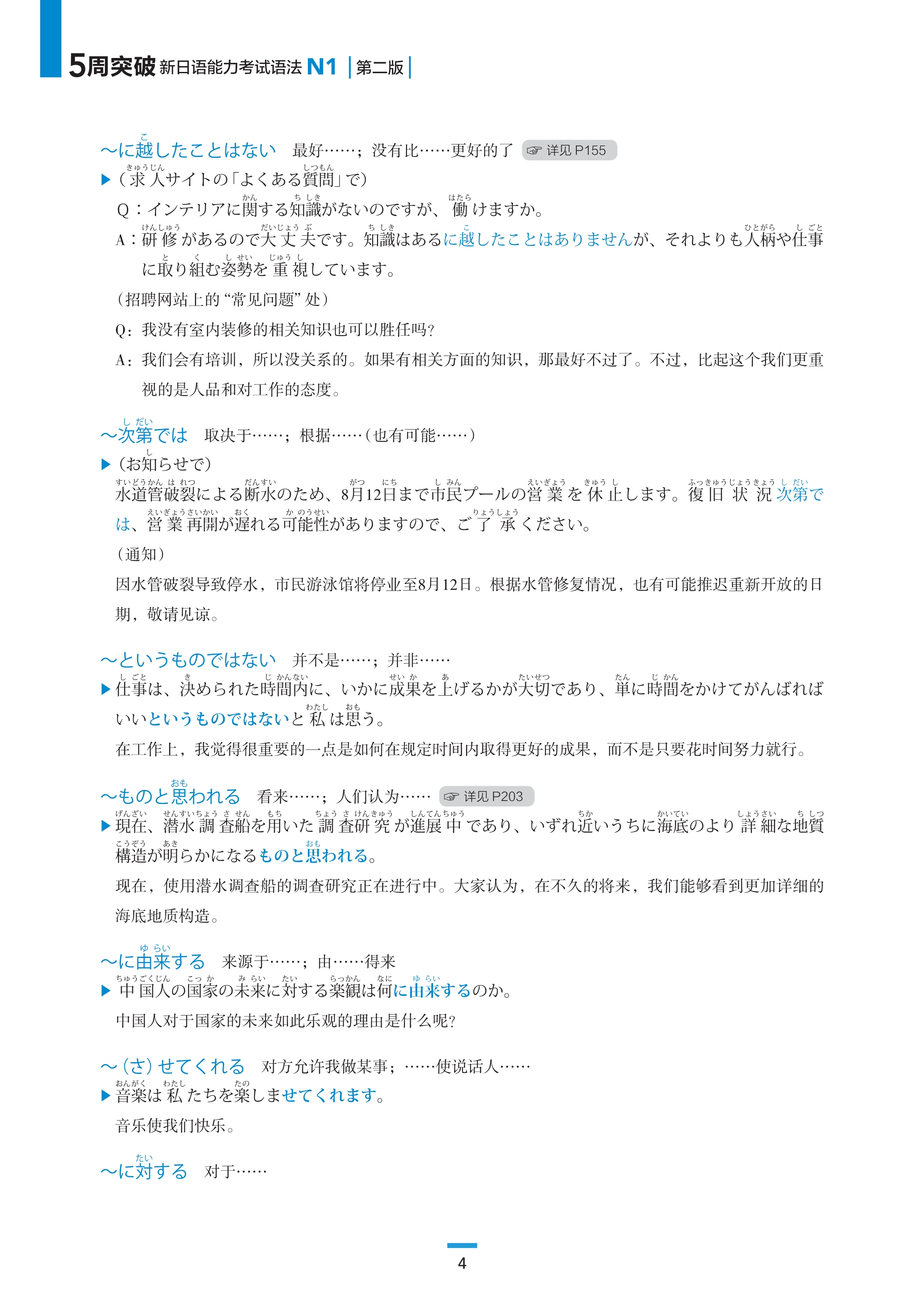
样张
相关下载
5周突破新日语能力考试语法N1(第二版) 练习题解析
下载次数:0
上传时间:2023/9/1 13:58:13
下载
此文档暂时不能下载,如若想下载文档,请邮件至214234234@qq.com
请先下载外研随身学APP后,获取使用
精品推荐

日语
俄语
德语
法语
西班牙语
阿拉伯语
韩语








