
编辑推荐
	《新高地高考日语高分突破写作篇》具有以下特点:
	详细完备的考情分析
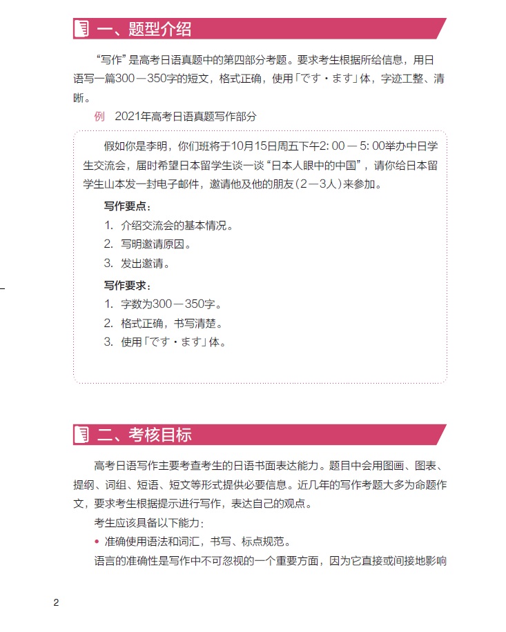
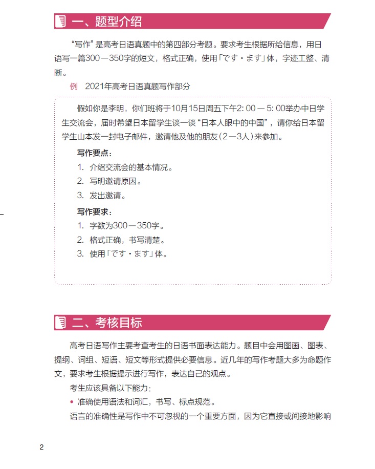
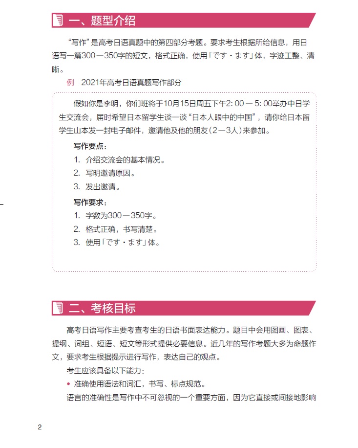
● 全面解析考试题型,明确考核目标,把握写作要求,了解评分要点。
	实用易懂的写作技巧
	● 提供书写格式规范,汇总常见写作丢分点。
	● 明确写作流程,合理安排时间。
	丰富全面的范文详解及练习
	● 思维导图剖析主题范文,分类提供写作模板。
	● 模拟练习主题丰富,严格对标考试要点。
● 附赠写作用纸,方便考生自主练习,汇集成册。
内容介绍
《新高地高考日语高分突破写作篇》为针对高考日语写作的专项辅导用书,既有例题解析、解题技巧讲解,也有大量的模拟练习,能够对高中生提供全面的指导。本书结构设计合理,第一章为高考日语写作部分的题型概述,为考生做了详细全面的考情介绍,让考生能够对高考作文的考查形式有初步的了解。第二章为写作基础知识与技巧,详细地介绍了在正规作文纸上的假名、标点书写规范,易错考点及科学的时间分配准则。第三章为高考日语作文命题类型及写作模板,本章中作者以历年高考真题为例,将历年高考作文进行了归类,不同类别的作文以思维导图的形式制作了写作模板,并提供了真题范文,每类后均有模拟练习。第四章为模拟练习,每篇练习均提供范文,助力考生熟练掌握每种文体的写法。
样张
相关下载
精品推荐
 综合语种教育出版分社
综合语种教育出版分社
 日语
 日语
                         俄语
 俄语
                         德语
 德语
                         法语
 法语
                         西班牙语
 西班牙语
                         阿拉伯语
 阿拉伯语
                         韩语
 韩语
                         
                                                 
                                                 
                                                 
                                                







