
编辑推荐
《新高地高考日语高分突破写作篇》具有以下特点:
详细完备的考情分析
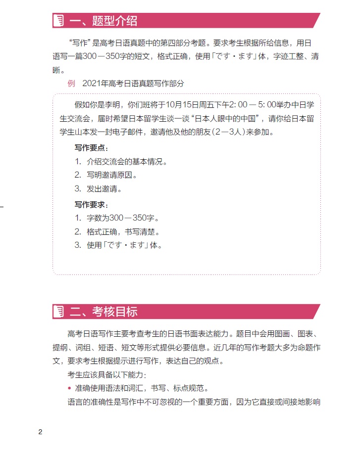
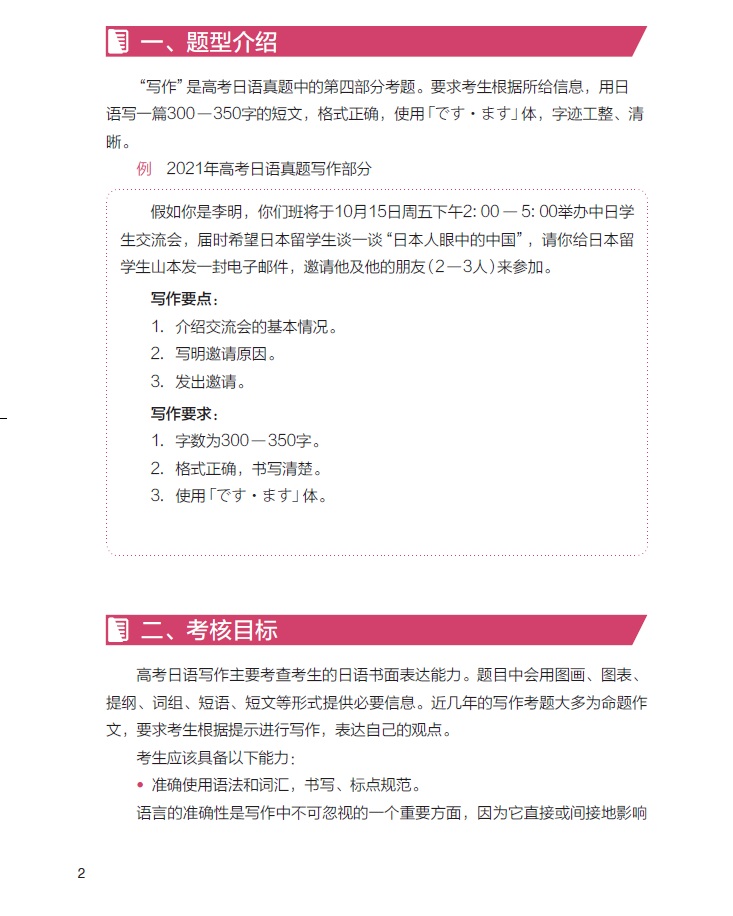
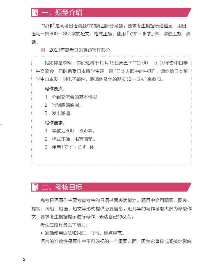
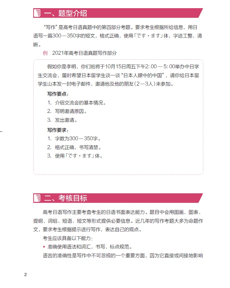
● 全面解析考试题型,明确考核目标,把握写作要求,了解评分要点。
实用易懂的写作技巧
● 提供书写格式规范,汇总常见写作丢分点。
● 明确写作流程,合理安排时间。
丰富全面的范文详解及练习
● 思维导图剖析主题范文,分类提供写作模板。
● 模拟练习主题丰富,严格对标考试要点。
● 附赠写作用纸,方便考生自主练习,汇集成册。
内容介绍
《新高地高考日语高分突破写作篇》为针对高考日语写作的专项辅导用书,既有例题解析、解题技巧讲解,也有大量的模拟练习,能够对高中生提供全面的指导。本书结构设计合理,第一章为高考日语写作部分的题型概述,为考生做了详细全面的考情介绍,让考生能够对高考作文的考查形式有初步的了解。第二章为写作基础知识与技巧,详细地介绍了在正规作文纸上的假名、标点书写规范,易错考点及科学的时间分配准则。第三章为高考日语作文命题类型及写作模板,本章中作者以历年高考真题为例,将历年高考作文进行了归类,不同类别的作文以思维导图的形式制作了写作模板,并提供了真题范文,每类后均有模拟练习。第四章为模拟练习,每篇练习均提供范文,助力考生熟练掌握每种文体的写法。
样张
相关下载
精品推荐

日语
俄语
德语
法语
西班牙语
阿拉伯语
韩语







