
编辑推荐
1.分析近年真题,总结出题规律,归纳问题类型。
通过分析近年高考日语听力部分的题目,总结听力部分的出题规律,归纳出七类题型,并统计相应的出题频次。便于学习者在短时间内了解出题方向,进行有针对性的练习。
2.思维导图提示解题技巧,方便直观。
打破传统的文字叙述方式,采用思维导图的形式提示解题信号词句,以及各类题型的解题思路。便于学习者更加清楚、直观地掌握解题技巧。
3.汇总听力必备词句,专项练习与综合练习并用。
按照不同主题,分类汇总了高考日语听力必备词汇、惯用词组与常见语句,帮助学习者记忆。练习部分针对“一题一问”“一题两问”编写相应练习,同时配有综合练习,方便学习者自测。
内容介绍
《新高地高考日语高分突破听力篇》依据《普通高中日语课程标准(2017年版2020年修订)》编写而成。通过分析2010年至2021年高考日语真题,梳理该部分试题的题型,总结各类解题信号词句。按照不同的听力类型总结不同的解题思路与技巧。同时设计针对性练习,方便学习者复习巩固。本书共分为四章,分别是题型概述、解题技巧、听力必备词句训练、专项与综合练习。
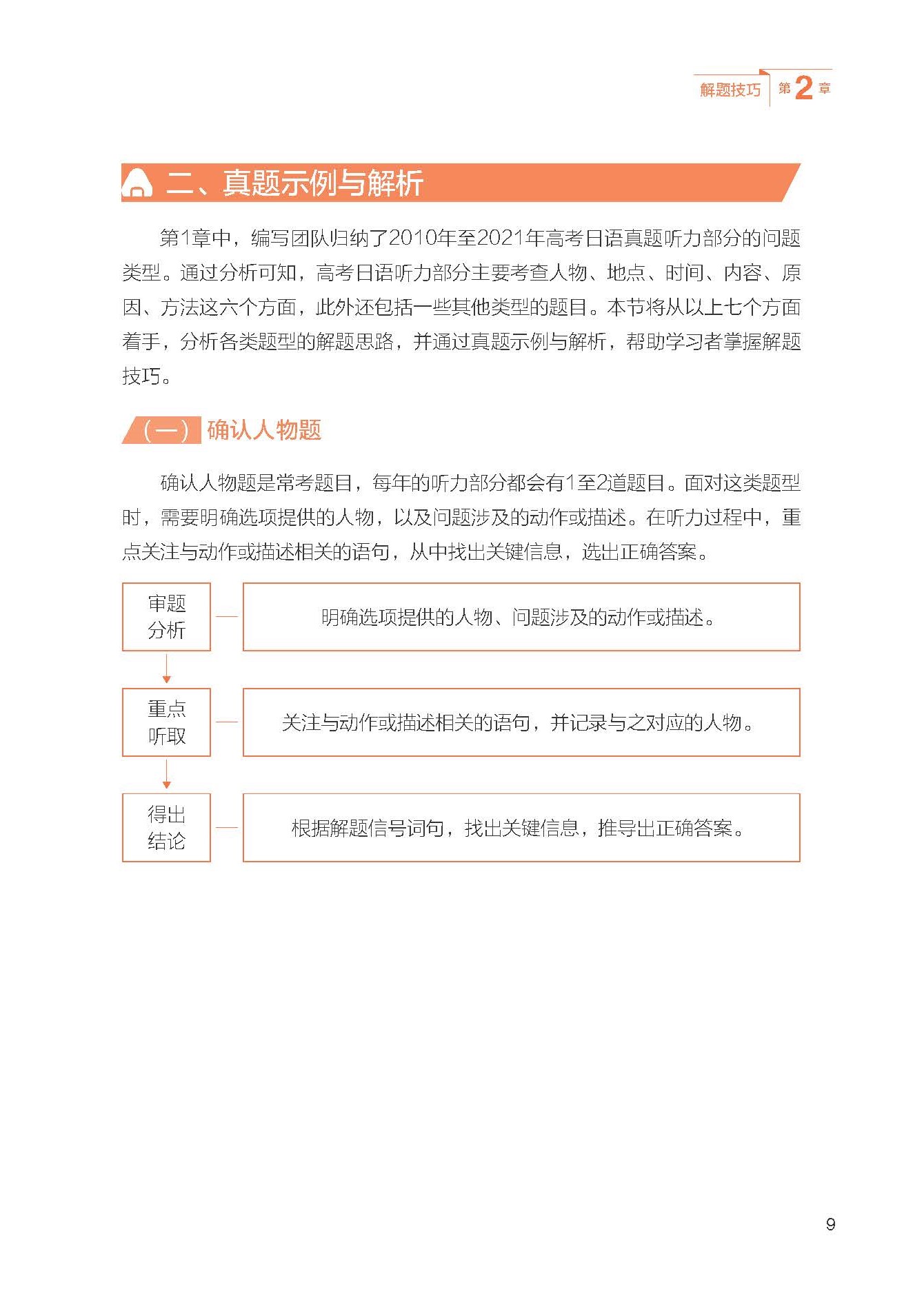
“题型概述”梳理了高考日语听力部分的考核目标,归纳总结了该部分的问题类型。“解题技巧”思维导图的形式归纳了不同情况下的解题信号词句,同时总结了各类题型的解题思路。通过对真题示例的详细解析,帮助学生掌握以上解题技巧。
“听力必备词句训练” 通过“听录音,写单词”的练习方式,帮助学生记忆和复习必备词汇、惯用词组与常见语句。“专项与综合练习”针对第2章的问题类型设计了专项练习,并编排了十套综合练习,方便学习者进行自我检测。
样张
相关下载
精品推荐

日语
俄语
德语
法语
西班牙语
阿拉伯语
韩语







