
编辑推荐
《高级汉日翻译教程》将习近平新时代中国特色社会主义思想的学习与汉日翻译能力的培养有机融合,实施价值塑造、知识传授和能力培养三位一体的课程思政理念。学生通过本教材的学习可以掌握中国时政文献翻译原则并提升翻译实操能力,在国际交往和传播中推动中国更好走向世界,世界更好了解中国。
内容介绍
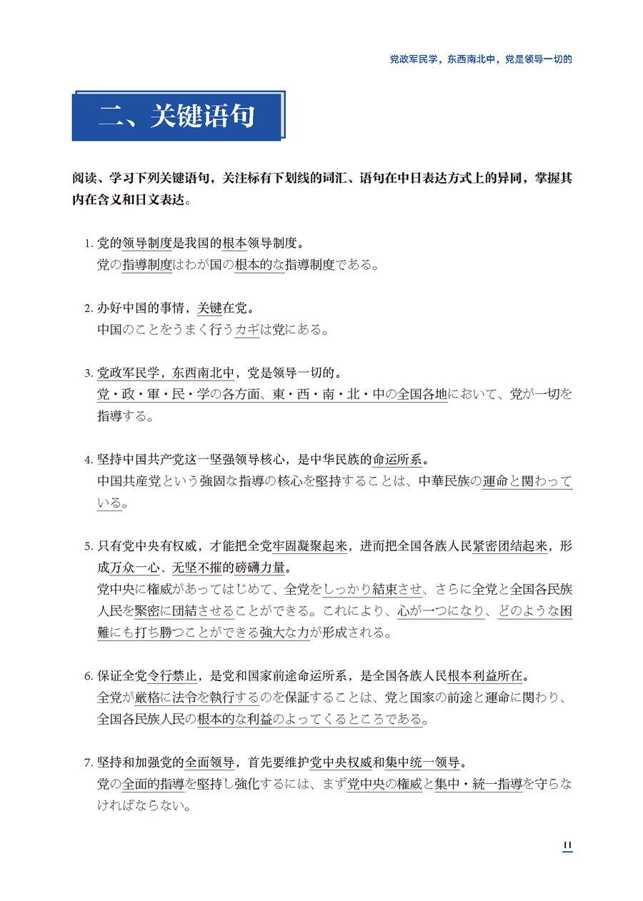
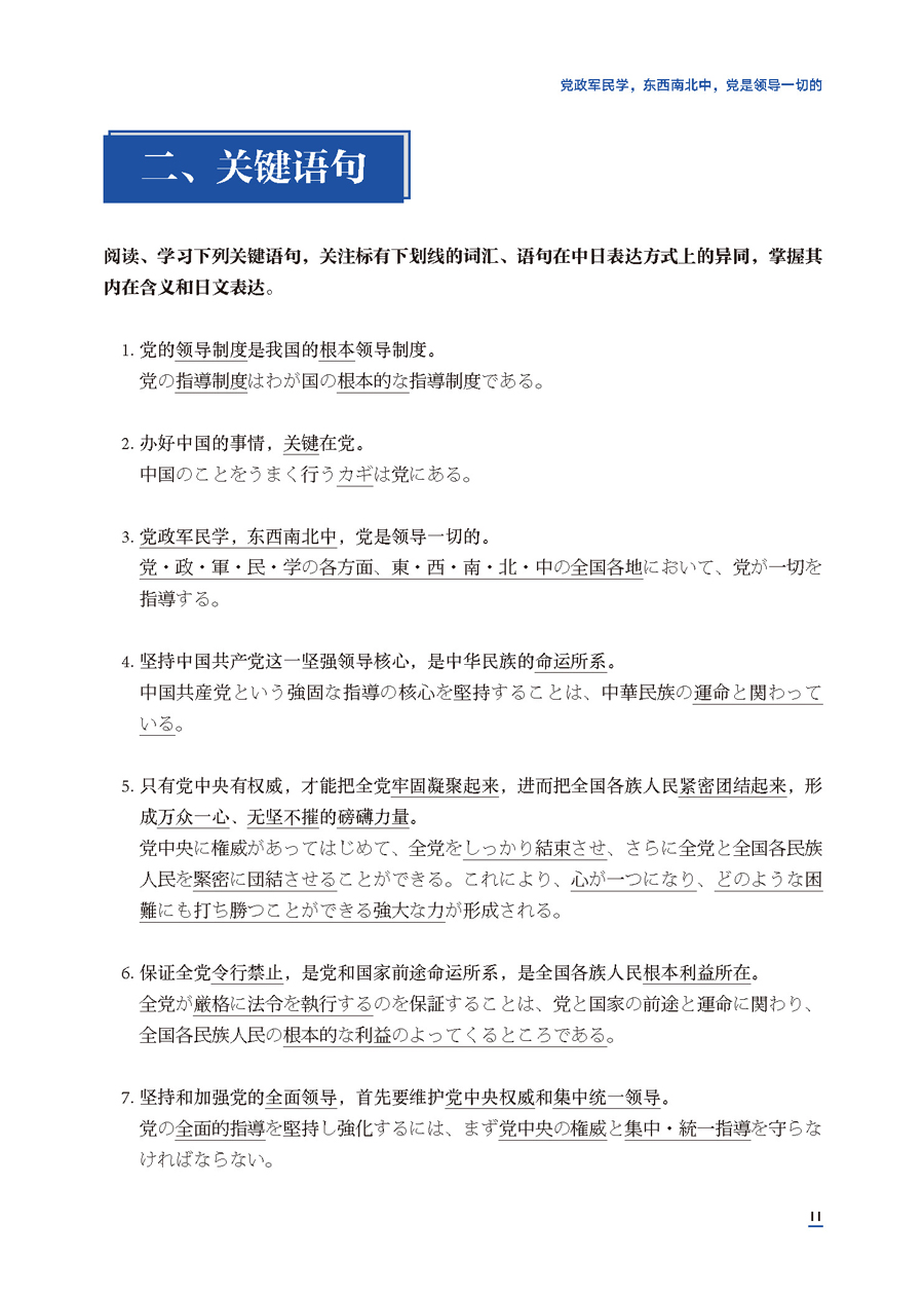
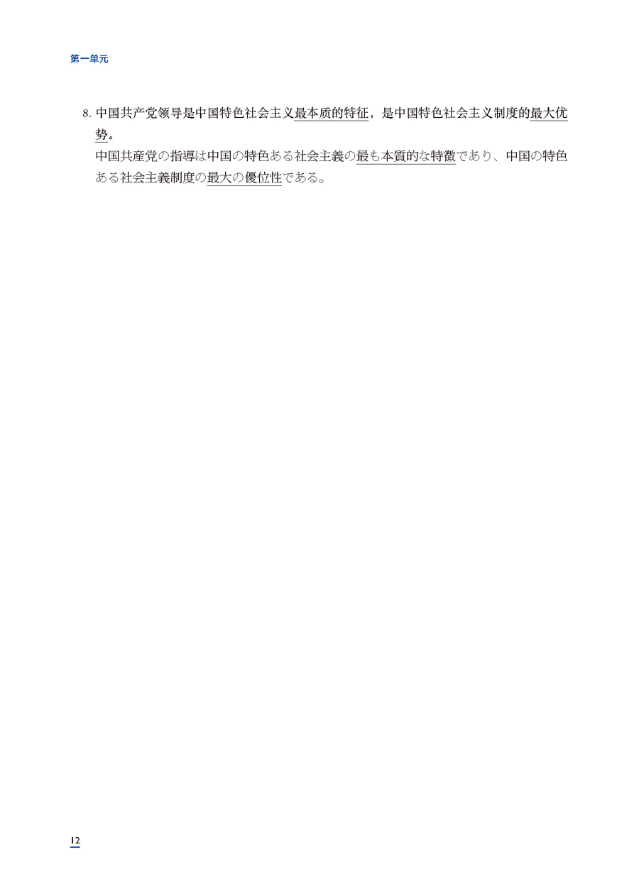
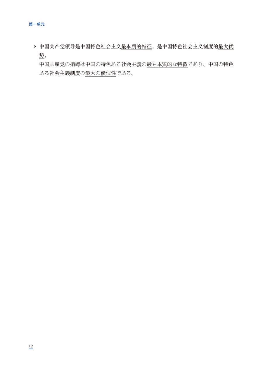
《高级汉日翻译教程》属于高等学校外国语言文学类专业“理解当代中国”系列教材日语系列教材,面向翻译硕士专业学位研究生、翻译学学术学位硕士研究生和日语语言文学学术学位硕士研究生。教材更加重视语篇翻译策略,重视对翻译过程中关键问题和难点的处理,注重国际传播效果,同时兼顾不同类型时政文本的翻译演练。教材包含绪论、10个单元和后记。绪论深入阐述中国时政文献的特点、翻译原则,强调精准理解原文、掌握融通中日的翻译方略的重要性。各单元选篇主要来自《习近平谈治国理政》第一卷、第二卷、第三卷,《在庆祝中国共产党成立100周年大会上的讲话》和《中共中央关于党的百年奋斗重大成就和历史经验的决议》。各单元探讨习近平新时代中国特色社会主义思想的一个重要方面,包括:1)中国特色社会主义最本质的特征和中国特色社会主义制度的最大优势;2)坚持和发展中国特色社会主义总任务;3)坚持以人民为中心的发展思想;4)中国特色社会主义事业总体布局和战略布局;5)全面深化改革总目标;6)全面推进依法治国总目标;7)必须坚持和完善社会主义基本经济制度;8)党在新时代的强军目标;9)中国特色大国外交;10)全面从严治党的战略方针。各单元结构相同,分为核心概念(中日文对照)、关键语句(中日文对照)、翻译实践 (两个文本,分为课前试译、译文评析、点评练习等环节)、课后练习及专题探讨(包括翻译实践和专题探讨)、拓展思考。
样张
相关下载
精品推荐
 综合语种教育出版分社
综合语种教育出版分社
 日语
 日语
                         俄语
 俄语
                         德语
 德语
                         法语
 法语
                         西班牙语
 西班牙语
                         阿拉伯语
 阿拉伯语
                         韩语
 韩语
                         
                                                 
                                                 
                                                 
                                                 
                                                 
                                                







