编辑推荐
《高等日语教育(第6辑)》选取日语学术界中坚力量的学者所撰写的具有学术前沿动态和学术价值的论文集结出版,力求学术性和专业性并举,实现与国内语言学界的融通对接、振兴日语研究。促进日语研究与普通语言学及其国内其他语言的研究的融合、接轨。
内容介绍
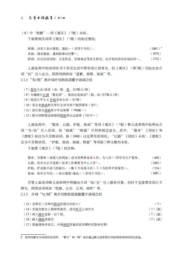
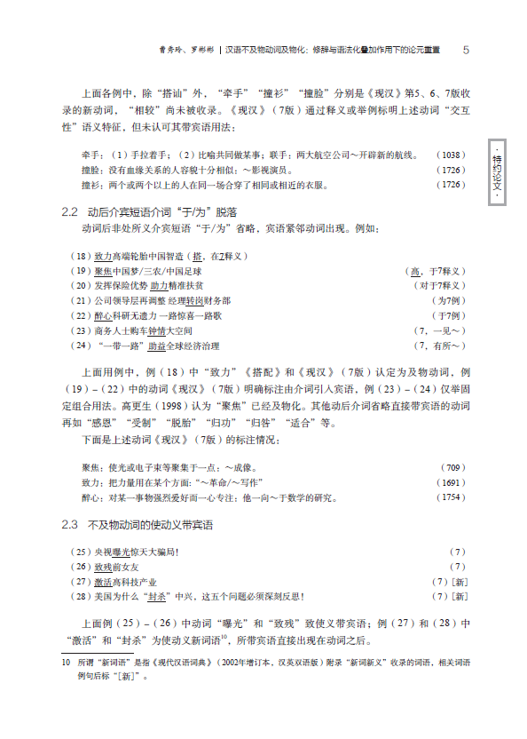
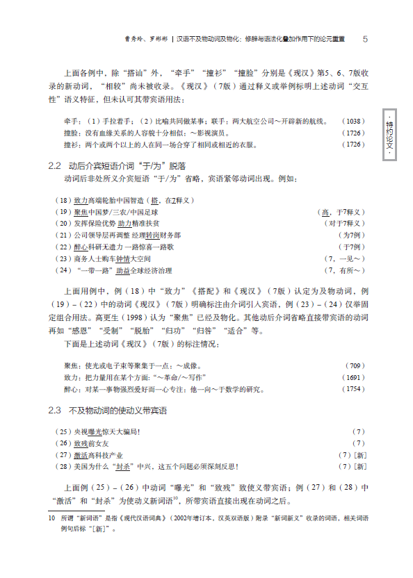
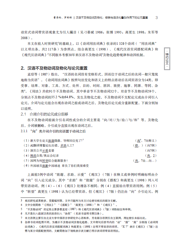
《高等日语教育(第6辑)》收录13篇日语研究方面的学术论文,分为日语教学研究、日语语言学研究、汉日对比研究等几部分,其中日语教学方面有移动表达词汇化模式及使用意识研究、中国日语学习者日语汉字词汇习得研究、日语专业相关竞赛情况的分析等研究。语言学方面有句式依附型日语连用形名词研究、日语分裂句焦点成分的制约问题、日本演歌中的爱情隐喻模式研究等6篇。汉日对比研究有中日同形词比较研究、耗损义双宾结构的汉日对比研究等论文,具有很高的学术价值。
样张
相关下载
精品推荐

日语
俄语
德语
法语
西班牙语
阿拉伯语
韩语








