编辑推荐
《高等日语教育(第14辑)》收录13篇日语研究方面的学术论文,日语学术界中坚力量的学者所撰写的具有学术前沿动态和学术价值的论文集结出版,力求学术性和专业性并举,实现与国内语言学界的融通对接、振兴日语研究。促进日语研究与普通语言学及其国内其他语言的研究的融合、接轨。《高等日语教育》入选中国人文社会科学学术集刊AMI综合评价入库期刊。本刊内容也已在《中国学术期刊网络出版总库》及CNKI系列数据库中上线。
内容介绍
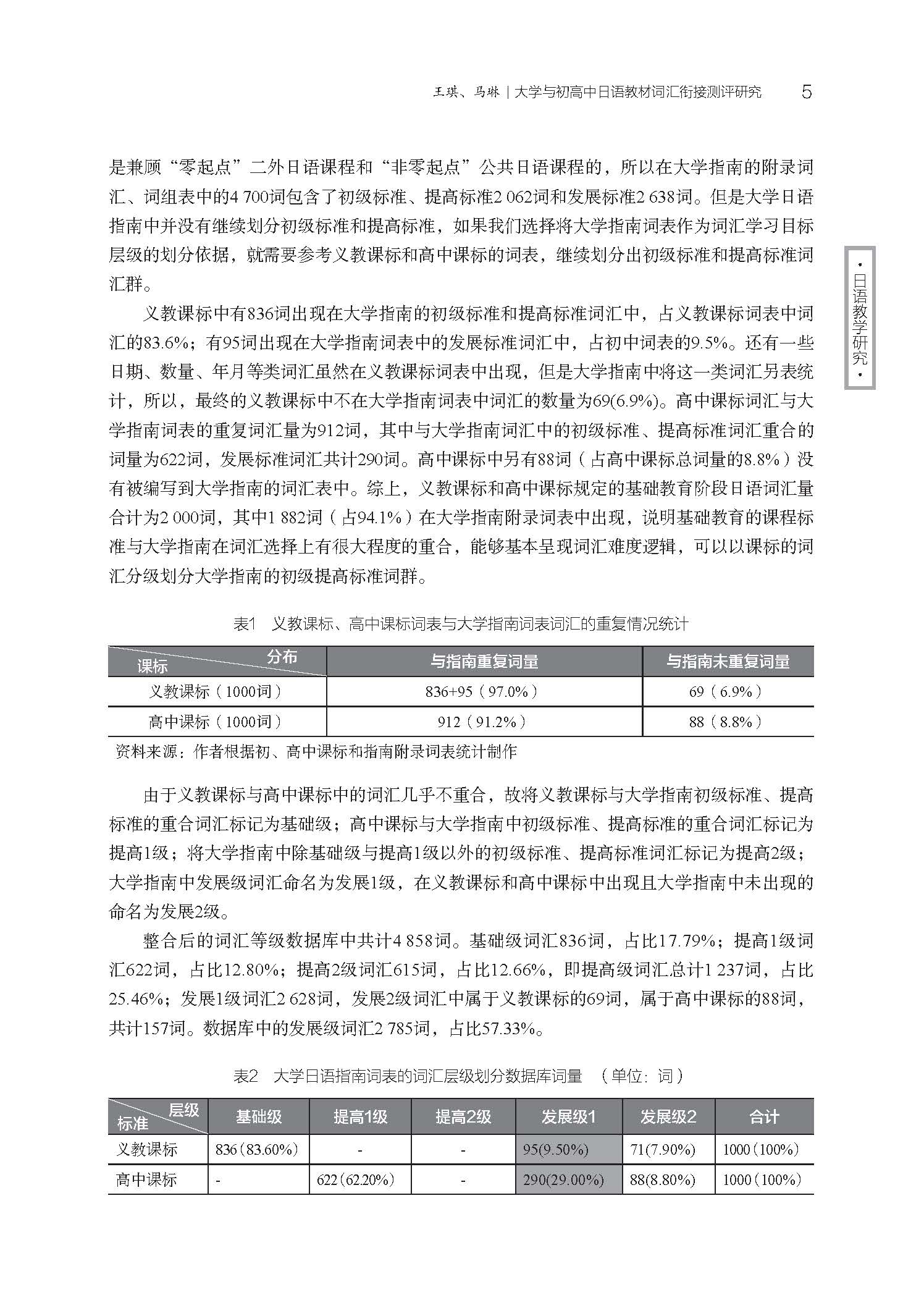
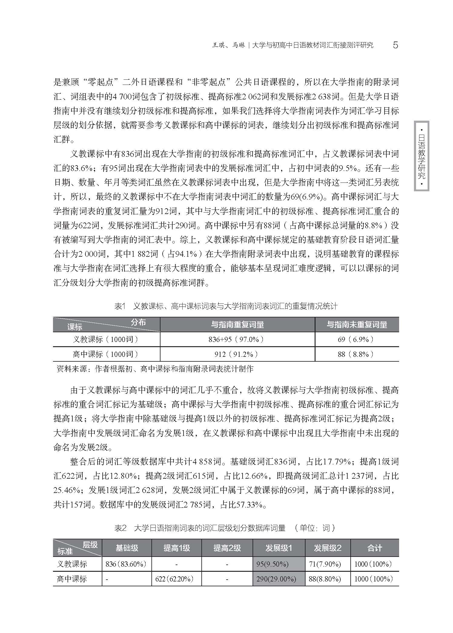
《高等日语教育(第14辑)》收录13篇日语研究方面的学术论文,包含日语研究方面的学术论文,分为日语教学研究、日语语言学研究、书刊评介等几部分,其中日语教学方面大学与初高中日语教材词汇衔接测评研究、日语学习者与本族语者书面语词束研究等。语言学方面有基于タラ、バ日汉对译语料的多变量分析的考察、试论形式语言学与认知语言学的融通与互鉴、日本气候话语中的范畴化识解操作与框架策略研究等。还有日汉“数—分类词”「粒」和“颗”的名词分类功能对比研究,书评1篇,具有很高的学术价值。
样张
相关下载
精品推荐

日语
俄语
德语
法语
西班牙语
阿拉伯语
韩语








