
高等日语教育(第15辑)
编辑推荐
《高等日语教育(第15辑)》收录13篇日语研究方面的学术论文,日语学术界中坚力量的学者所撰写的具有学术前沿动态和学术价值的论文集结出版,力求学术性和专业性并举,实现与国内语言学界的融通对接、振兴日语研究。促进日语研究与普通语言学及其国内其他语言的研究的融合、接轨。《高等日语教育》入选中国人文社会科学学术集刊AMI综合评价入库期刊。本刊内容也已在《中国学术期刊网络出版总库》及CNKI系列数据库中上线。
内容介绍
《高等日语教育(第15辑)》选取日语学术界中坚力量的学者所撰写的具有学术前沿动态和学术价值的论文集结出版,力求学术性和专业性并举,实现与国内语言学界的融通对接。收录13篇日语研究方面的学术论文,分为日语教学研究、日语语言学研究、汉日对比研究等部分。其中日语教学方面有日语专业学生叙事路径研究、高校日语专业教科书的词汇表计量研究等。语言学方面有低程度评价义构式「Nでいい」的考察、日语结果构式的类型及构式联结、日语篇章概述回指认知机制研究等,具有很高的学术价值。
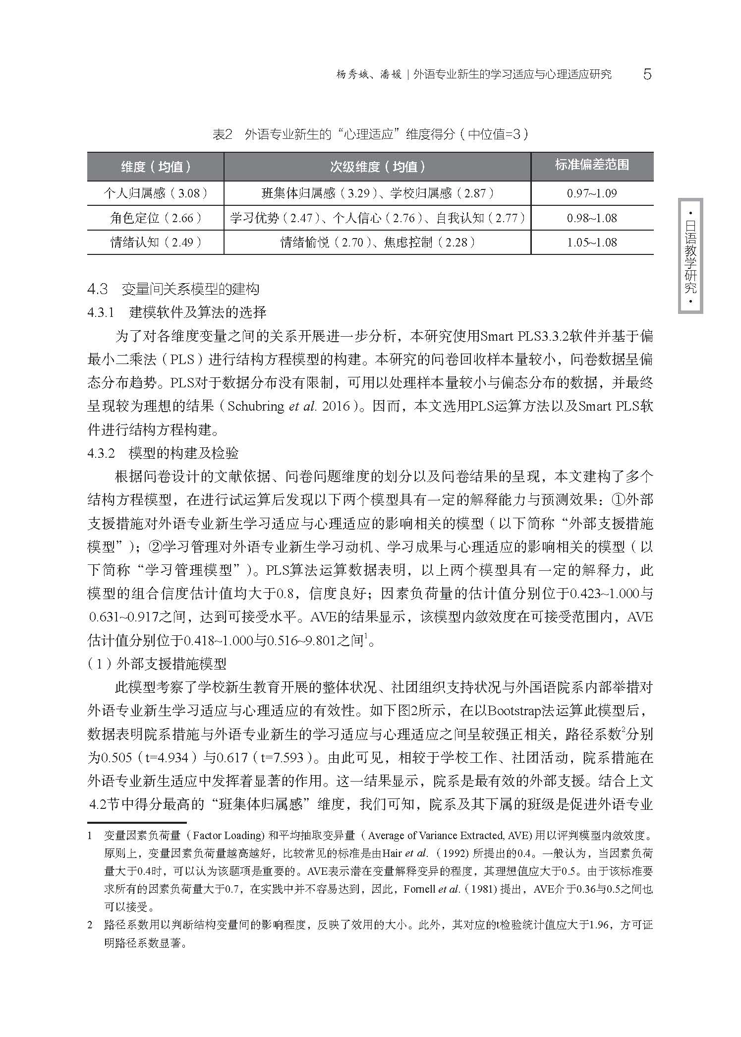
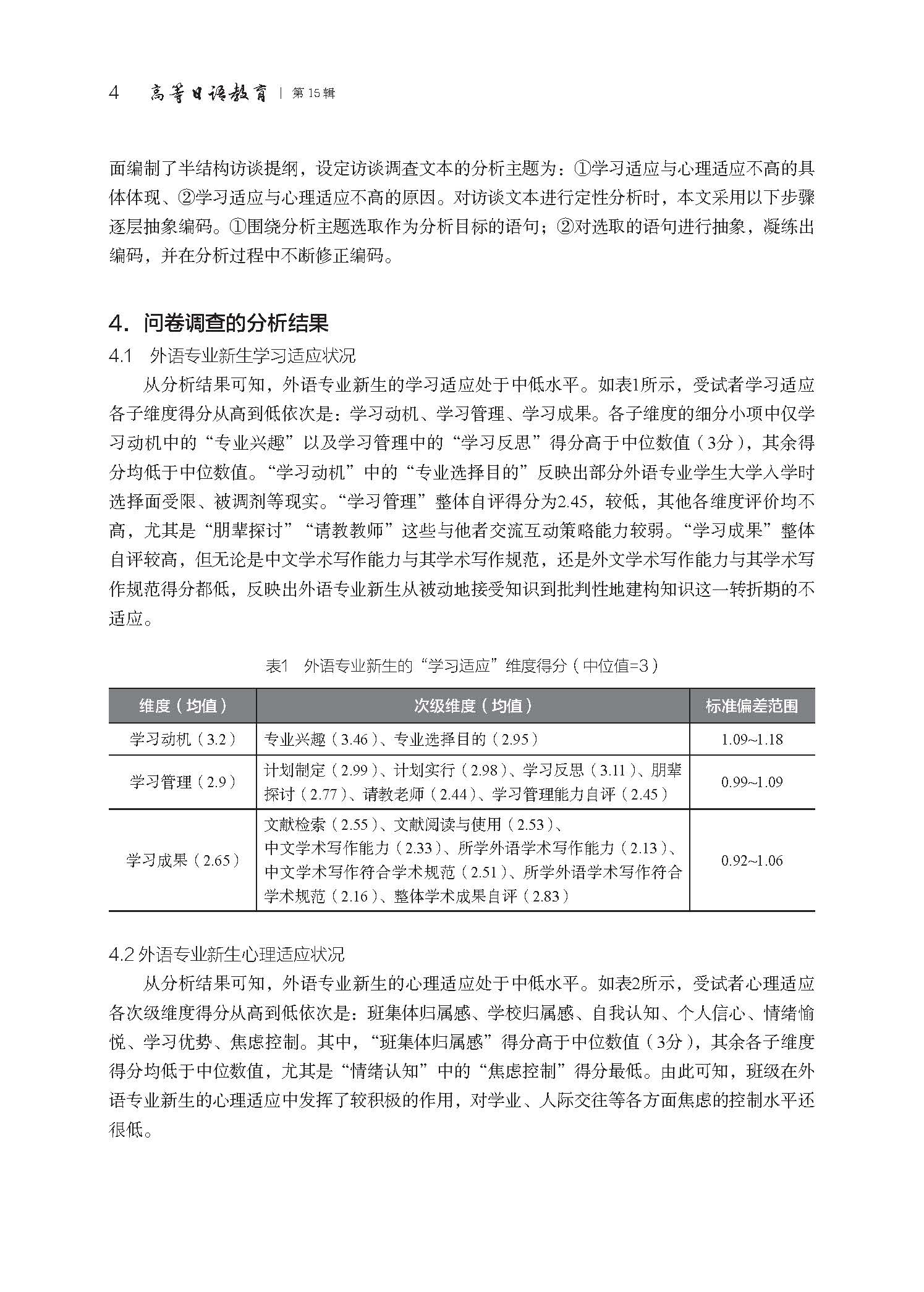
样张
相关下载
精品推荐

日语
俄语
德语
法语
西班牙语
阿拉伯语
韩语







